DNV GL Certifies ORE Catapult’s New Blade Fatigue Analysis Software

R&D

DNV GL has certified a software developed by the Offshore Renewable Energy (ORE) Catapult as part of a project to develop a new bi-axial blade fatigue testing method.

The project is aimed at reducing fatigue test times by almost a half and overall test times by a quarter.

The two-year collaborative Knowledge Transfer Partnership project between ORE Catapult and Durham University, which was partly funded by Innovate UK, is developing a method to optimise the design of fatigue tests – which are used to demonstrate that a blade can survive its design lifetime – and enable bi-axial blade testing.

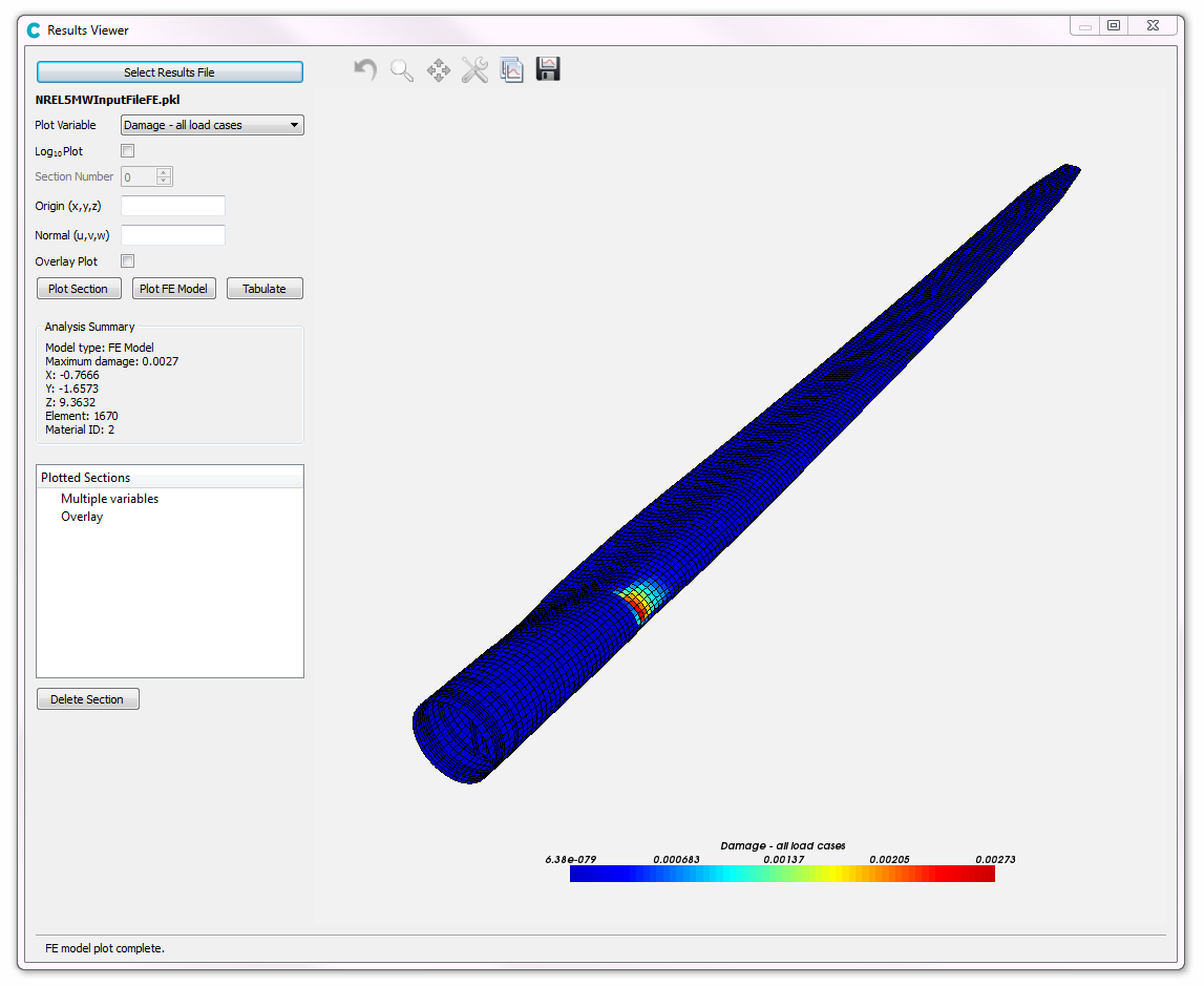
Certification of the ORE Catapult software by DNV GL provides vital assurance to clients that the results the new test method will generate will conform to industry standards and guidelines. This paves the way for the next phase of the project, which is to use the software to demonstrate a bi-axial test at full scale using the Catapult’s blade test facility in Blyth, Northumberland.

It is hoped this real-life test will show that an optimised bi-axial test – flapwise and edgewise fatigue testing being carried out simultaneously – offers very significant time benefits when compared to single axis testing thanks to an accurate estimation of the induced blade damages, leading to reduced costs as well as improving how representative the test is of the blade loading seen in service.

The new process involves blade geometry, materials and loading data being input into the software, which then performs a fatigue analysis on the blade. The output from this software can then be used to design a fatigue test for the customer. All the necessary blade testing information is then held in a single file, significantly simplifying the traditional fatigue testing process and leading to shorter test times and reduced costs.

Peter Greaves, Research Structural Engineer – Blades, said: “It’s great that we’re now getting into the final stages of developing this method as an ORE Catapult testing product, and getting the fatigue analysis software certified by DNV GL is a key part of that. The bi-axial blade fatigue testing software allows us to gather all of the information that we need in order to design a blade test in a fraction of the time that it currently takes, whilst giving the customer confidence that the results conform to the relevant standards.”

Ignacio Marti, Innovation & Research Director, said: “This is a significant development for ORE Catapult. It highlights and strengthens the importance and impact that research and innovation can have on better informing and improving our test programmes, which in turn has a positive impact on the client and the wider offshore renewable energy industry.”

Image: ORE Catapult